群狼谷,上海水磨4t论坛乐上海,广州高端喝茶工作室,一品楼黑龙江论坛

当前位置: :首页 > 信息公开 > 法定公开详细
分享到:
东海水晶集团小额采购管理制度
时间:2021-08-20 17:53:00    来源:    字体显示:   默认   阅读:

   

东海水晶集团小额采购管理制度
 
一、目的
为了规范公司日常采购行为,降低公司经营成本,并确保及时、保质、保量地做好物资保障工作,特制定本制度。
二、适用范围
(一)本制度适用于江苏东海水晶产业发展集团有限公司及全资子公司的小额采购及管理。
(二)金额在2万元(含2万元)以下的物资采购、零星维修以及人工搬运。
三、采购范围及办法
(一)物资采购
1.办公用品采购:各子公司行政部在上一季度末提交本季度办公用品预算表,集团仓库管理员审核以后,提交签批办公用品申购单,由集团采购员统一采购。子公司行政部、集团仓库管理员,分别负责相关公司的办公用品出入库管理。具体条款,详见办公用品采购管理制度。
2.工会福利采购:在工会文件规定范围内的慰问采购,如春节福利、中秋节福利等,由集团行政部提交签批方案后统一采购。
3.打印机耗材采购:由集团行政部每月月中月末统计需冲墨或更换耗材的打印机,统一安排打印机冲墨。
4.其他小额物资采购,具体包括:劳保用品、配件用品(工具、耗材、场务及设备维修五金用品)等。
其他小额物资采购以各个公司为单位,子公司的行政部直接进行采购。
小额采购申购单签批流程如下,具体要求可见附件:申购单。
签批流程图:
 

      子公司各部门将签批后的申购单直接交给各子公司行政部,子公司行政部直接采购。申购按复印一份给集团行政部采购员(具体签批要求详见附件:申购单),集团行政部采购员根据采购类别将采购单进行分类、编号、归档,以便管理、统计和查看。相关物资出入库以及后续报账各项事宜,由各子公司行政部负责。集团采购员负责集团相关日常物资采购。
5.广告类制作安装由集团行政部行政秘书询价,对接好需求部门审验内容是否合格,合理安排好位置,确保材质后制作和安装。并定期回收旧损、过期的宣传牌。
6.首次批量采购的物品,子公司采购人员需先采购样品,经需求部门确认无误后进行批量采购,需求部门接到样品三日内确认并反馈给子公司采购人员。申购人就申购物品需求,要和子公司采购人员进行充分沟通,必要时,和子公司采购人员一同采购。
(二)零星工程施工委派
1.范围:需要专业人士进行施工维修的服务,如场馆内外瓷砖维修、小便池疏通、玻璃门维修更换、办公家具维修、电机维修、垃圾清运、相关物品搬运、叉车使用等。
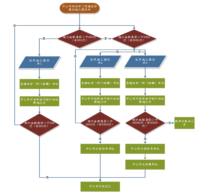
2.零星派工流程
以各子公司为单位进行施工委派,各子公司行政部负责本公司施工委派单的审批。各个部门按照钉钉要求提供施工委派单:
具体步骤如下:
(1)需求部门根据预估价格按价格范围填写《施工委派单》,并付现场照片,零星工程清单以及相关情况说明。经部门经理审核后由各个公司的行政部询价选择施工方,根据具体金额范围按步骤提交审批。
1)金额小于500元(含500元)使用施工委派单①,经直接主管(部门经理)审批,子公司行政部核价确定施工方进行施工。
2)金额大于500元小于2000元(含2000元)使用施工委派单②,经直接主管(部门经理)审批,子公司行政部核价确定施工方,再由该公司分管领导审批通过后进行派工。
3)金额大于2000元小于20000元(含20000元)使用施工委派单③,经直接主管(部门经理)审批,子公司行政部现场确认有必要施工后,核价确定施工方,由该公司分管领导审核,后经该公司总经理审批通过后进行派工。


施工委派单提交人,为零星派工的监察人,施工完成后需及时反馈给子公司的行政人员。子公司的行政部负责本公司施工委派的后续报账事宜。报账时,需提交派工清单,清单需由各个监察人签字,证明相关工程已完工。
(三)人工搬运
根据实际情况,如子公司内部无法解决的搬运,如需拆装的搬运等,可提交施工委派单进行派工,具体流程同零星工程派工。
四、注意事项
(一)《申购单》需注明物品名称、型号、品牌、用途、价格(价格不确定可以写出价格区间),《施工委派单》需注明位置、现场照片、工程量、价格(价格不确定可以写出价格区间),《申购单》和《施工委派单》填写不规范,行政部有权驳回。
(二)《申购单》和《施工委派单》需报集团行政部备案,同时报集团纪委,集团纪委随机抽查。
五、本制度由集团行政部负责解释,自印发之日起执行。
 
 
 
 
 
 
 

  
   


相关链接
江苏东海水晶产业发展集团有限公司
地址:江苏省东海县牛山街道中华北路1号 电话:0518-87165116
苏ICP备16015330号
主站蜘蛛池模板: 三江| 涿州市| 玉溪市| 内江市| 德兴市| 景宁| 南宁市| 鹤岗市| 曲靖市| 田林县| 洪泽县| 天水市| 福鼎市| 老河口市| 青海省| 许昌县| 宜良县| 基隆市| 舟山市| 万宁市| 新巴尔虎右旗| 会昌县| 营口市| 内黄县| 大悟县| 万山特区| 香港| 曲阜市| 云和县| 梁河县| 沐川县| 甘洛县| 河北省| 镇沅| 筠连县| 广南县| 开远市| 中牟县| 蛟河市| 常熟市| 响水县|